前言
亚马逊官方10月13日对外公布《中华人民共和国的平台企业涉税信息报送要求通知》。核心要求为:涉税信息报送要求适用于所有中国卖家,无论您在哪个亚马逊商城销售商品。

此次公告意味着《互联网平台企业涉税信息报送规定》开始落地执行,跨境电商税收监管正式进入 “数据直连” 的新时代。本文将为你拆解新规核心内容。跟随着趣税的脚步往下看吧~
通知解读
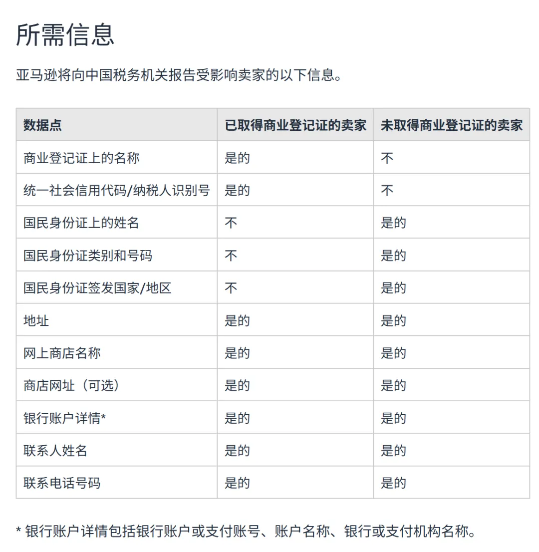
报送信息图:

(来源:亚马逊)
报送时间:
✅首次报送时间:2025年10月31日前,进行首次季度信息报送,此后按季度报送。
✅首次报送范围:涵盖2025年第三季度(7月1日至9月30日)的数据。
覆盖范围:
所有中国卖家,不论在哪个亚马逊站点运营,均在此次信息报送范围内。 不管是亚马逊德国站、日本站、英国站这些主要站点,还是其他站点,只要你是中国卖家,且在全球20个站点内运营,就都在这次信息报送里。哪怕你只在美国站卖东西,你的信息也得纳入进来。
常见问题解答
Q1 卖家能查看亚马逊所报送的信息吗?
A1 不能。亚马逊会直接将从卖家平台收集的相关信息,报送至中国税务机关。
Q2 进行信息报送后,税负会因此增加吗?
A2 不会。对于合规经营的主体,其税负不受影响。信息报送仅属于信息同步行为,不会改变当前执行的税收政策。此外,中小微企业及低收入从业者可继续正常享受对应的税收优惠政策。
Q3 我是中国卖家仅境外销售,是否受信息报送影响?
A3 会的。不管你在哪个亚马逊站点卖货,只要是中国卖家,都要遵守这个信息报送要求。比如你只在美国亚马逊(Amazon.com)卖,你的相关信息还是会被报给中国税务机关。
Q4 卖家是否需要执行任何操作?
A4 卖家无需执行任何操作。亚马逊将会依规向中国税务机关报送所需的相关信息。
卖家应对策略
完善资质备案:
检查并更新亚马逊后台的法人信息、营业执照、身份证等资料,确保与实际情况一致。如有变更,及时在平台同步,避免信息报送错误。
核对平台数据:
每季度结束后,主动与亚马逊后台的数据报表(如付款报告、交易视图)进行交叉核对,发现差异及时排查,确保报送数据与自身账务一致。
关注平台红利:
符合条件的卖家可重点关注小规模纳税人增值税优惠、出口退税等相关政策,通过合规经营同样能够实现成本降低。
在复杂多变的国际贸易环境下,中国跨境卖家需要积极应对挑战,不断调整和优化自身策略。趣税作为专业的税务合规跨境电商服务商,涵盖税号注册、申报等多个方面。能够提供覆盖30多个国家的本地化解决方案,出海企业借助趣税的专业服务,能够确保自身跨境业务在合规的轨道上实现稳健增长。 看完这篇文章如还有疑问,欢迎扫下方二维码咨询~

关于趣税
深圳趣税科技有限公司,品牌名称“FUN TAX ”,是一家专注于全球VAT税务、EPR认证、知识产权、海外工商、气候友好认证等一站式跨境电商服务平台。



